现在大多的年轻人出门在外工作,很久才回家一趟,每次回去都会发现父母的白发、眼角的皱纹又多了一些...包括身体机能的下降,腰酸背痛是常有的事。
公共营养师
尤其是疫情这两三年
更让我们意识到了健康生活的重要性
这里说的不光是防疫
更是日常生活的合理膳食、健康的减肥
甚至家里长辈的糖尿病、高血压等高危疾病
也是大多人开始关注的健康问题
想全面的学习到更多健康知识
可以去考公共营养师证
零基础也能学习~
公共营养师是什么?
What is a public nutritionist
营养师是适应社会健康的需求而产生的。
综合了厨师、保健师、医务、中医、心理师、营销员、管理员等职业的特点于一身,是比较综合的职业。
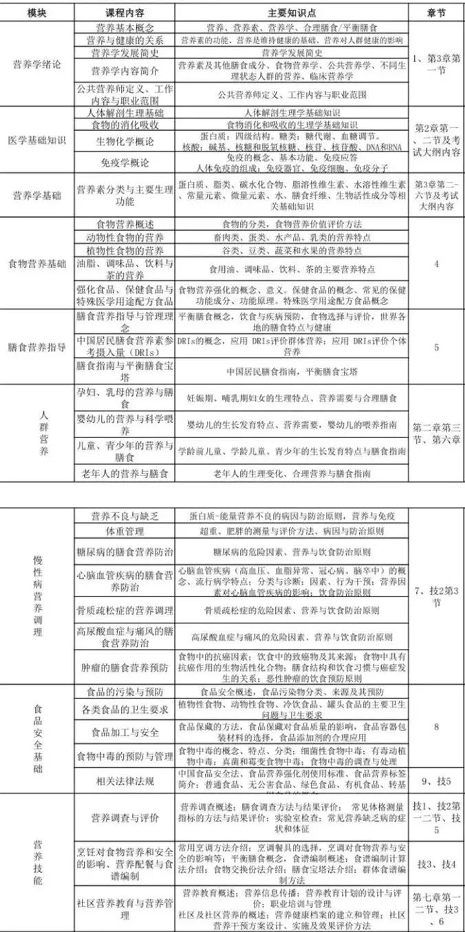
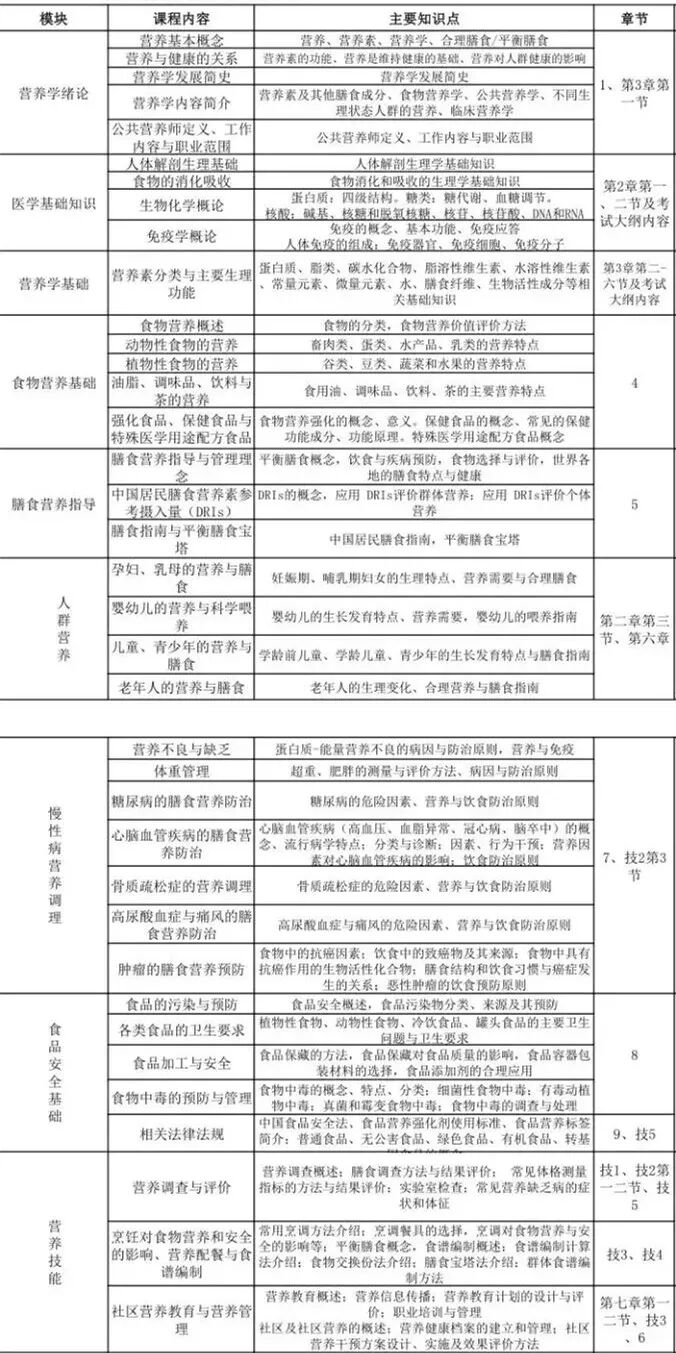
公共营养师通过学习营养学基础知识、各类食物营养、各类人群营养、食谱编制、食品安全、医学基础、慢病指导等一系列与“食”相关的问题,进而应用到我们的日常生活当中。
考营养师有什么好处?
What is the benefit
01 转行敲门砖
当然,证书只是表明具备了从事公共营养师相关岗位的资格,想要长期从事相关行业、提升薪资水准,还要继续实践学习!
02 健康控制身材
肥胖,带来的不只是体型问题,更重要的是,它还往往伴随着糖尿 病、高血压、雄性激素下降、慢性肾脏病等高危疾病。
03 可以学到什么

点击图片可查看大图
什么人适合学?
Who is suitable for
从事或准备从事营养和食品教学、科研,食品或保健食品生产经营,食品卫生监督和检测,营养配餐,营养咨询的人员
宾馆、餐厅、机关、学校、幼儿园、社区、医疗卫生等单位从事餐饮工作者及管理人员
健身教练、美容机构人员、高级管家及社会其他有志于从事营养相关职业的各类人员
大中专本科院校在校学生,医院营养保健科室人员,相关临床科室人员
对营养、保健、健康知识有浓厚兴趣者。想调理自己或家人健康者。
不管你是想要更科学地管理
自己和家人的身体健康
或者想要提升自己考个证书傍身
都可以报考公共营养师哦!
把握机会,现在就付诸行动吧~